学生类

艺术与传媒学院拟推荐申报2026年大学生创新训练计划项目公示

点击数:2026-04-22 16:41:21 来源: 艺术与传媒学院

全院师生:

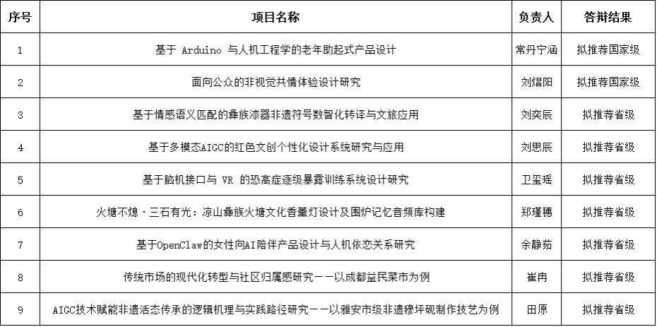
       根据2026年大学生创新训练计划项目申报要求,经学生自主申请,学院初审以及现场答辩评审遴选。现将拟推荐申报2026年大学生创新训练计划项目进行公示,公示时间为4月22日至4月24日,若对公示结果有异议,请以书面形式到第四办公楼217室进行反映。


艺术与传媒学院

2026年4月22日